Product Summary
The MRF148 is an N-channel broadband RF power mosfet. The MRF141G is designed for power amplifier applications in industrial, commercial and amateur radio equipment to 175 MHz.
Parametrics
MRF148 absolute maximum ratings: (1)Drain–Source Voltage VDSS: 120 Vdc; (2)Drain–Gate Voltage VDGO: 120 Vdc; (3)Gate–Source Voltage VGS: ±40 Vdc; (4)Drain Current — Continuous ID: 6.0 Adc; (5)Total Device Dissipation @ TC = 25℃ PD: 115 Watts; (6)Storage Temperature Range Tstg: –65 to +150 ℃; (7)Operating Junction Temperature TJ: 200 ℃.
Features
MRF148 features: (1)Superior High Order IMD; (2)Specified 50 Volts, 30 MHz Characteristics Output Power = 30 Watts, Power Gain = 18 dB (Typ), Efficiency = 40% (Typ); (3)IMD(d3)(30 W PEP)— –35 dB (Typ); (4)IMD(d11)(30 W PEP)— –60 dB (Typ); (5)100% Tested For Load Mismatch At All Phase Angles With 30: 1 VSWR.
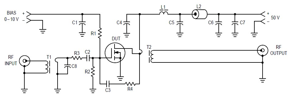
Diagrams

| Image | Part No | Mfg | Description | ![]() |
Pricing (USD) |
Quantity | ||||||||||||
|---|---|---|---|---|---|---|---|---|---|---|---|---|---|---|---|---|---|---|
![]() |
![]() MRF148 |
![]() Other |
![]() |
![]() Data Sheet |
![]() Negotiable |
|
||||||||||||
![]() |
![]() MRF148A |
![]() M/A-COM Technology Solutions |
![]() Transistors RF MOSFET Power 5-175MHz 30Watts 50Volt Gain 18dB |
![]() Data Sheet |
![]()
|
|
||||||||||||
(China (Mainland))










