Product Summary
The TC35I is a GSM module with basic connectivity enabling voice and fax communication as well as applications with a low data transfer volume. The TC35I is extremely compact in size and economical in power consumption. The device is especially suitable for use in payphones and deaktop phones. The TC35I comes with full type approval(FTA), which saves cost for certification and cuts down the time to market for your new product considerably.
Parametrics
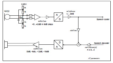
TC35I specifications: (1)Up to 14.4kbps; (2)V.110; (3)Non-transparent mode; (4)USSD support; (5)Point-to-point MO and MT; (6)SMS cell boardcast; (7)Text and PDU mode; (8)Triple-rate codec for HR, FR and EFR; (9)Basic hands-free operation; (10)Echo cancellation; (11)Noise reduction.
Features
TC35I features: (1)Dual-band GSM 900/1800 MHz; (2)Compliant to GSM phase 2/2+; (3)Output power: class4(2W) for EGSM900; class1(1W) for GSM1800; (4)Control via AT commands; (5)SIM application toolkit; (6)Supply voltage range: 3.3 to 4.8V; (7)Power consumption: power down 50μA; sleep mode 3.5mA; speech mode(average)300mA; (8)Temperature range: normal operation: -20℃ to +70℃; restricted operation: -25℃ to +75℃; switch off: +80℃; storage: -40℃ to +85℃; (9)Dimensions: 36×54.5×3.6mm; (10)Weight: 9g.
Diagrams

![]() |
![]() TC3500 |
![]() Other |
![]() |
![]() Data Sheet |
![]() Negotiable |
|
||||
![]() |
![]() TC3500H |
![]() Other |
![]() |
![]() Data Sheet |
![]() Negotiable |
|
||||
![]() |
![]() TC35080P |
![]() Other |
![]() |
![]() Data Sheet |
![]() Negotiable |
|
||||
![]() |
![]() TC35095P |
![]() Other |
![]() |
![]() Data Sheet |
![]() Negotiable |
|
||||
![]() |
![]() TC35096P |
![]() Other |
![]() |
![]() Data Sheet |
![]() Negotiable |
|
||||
![]() |
![]() TC35103F |
![]() Other |
![]() |
![]() Data Sheet |
![]() Negotiable |
|
||||
(China (Mainland))








