Product Summary
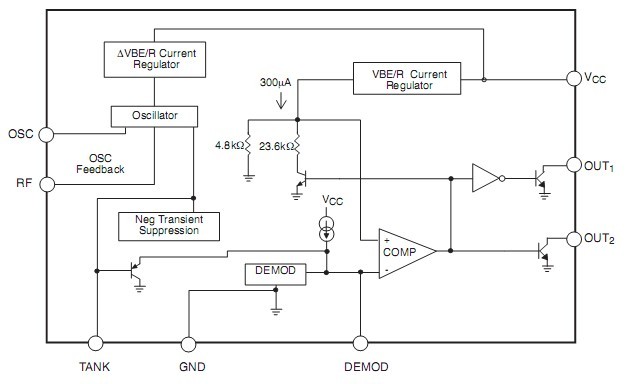
                                                  	The CS209A is a Proximity Detector for use in metal detection/ proximity sensing applications. The CS209Acontains two on-chip current regulators, oscillator and low-level feedback circuitry, peak detection/demodulation circuit, a comparator and two complementary output stages.
                                                  
Parametrics
CS209A absolute maximum ratings: (1)Supply Voltage: 24V; (2)Power Dissipation (TA = 125℃): 200mW; (3)Storage Temperature Range : -55℃ to +165℃; (4)Junction Temperature: -40℃to +150℃; (5)Electrostatic Discharge (except TANK pin): 2kV.
Features
CS209A features: (1)Separate Current Regulator for Oscillator; (2)Negative Transient Suppression; (3)Variable Low-Level Feedback; (4)Improved Performance over Temperature; (5)6mA Supply Current Consumptioat VCC = 12V; (6)Output Current Sink Capability 20mA at 4VCC, 100mA at 24VCC.
Diagrams

| Image | Part No | Mfg | Description | ![]()  | 
                            Pricing (USD)  | 
                            Quantity | ||||||||||||||||||
|---|---|---|---|---|---|---|---|---|---|---|---|---|---|---|---|---|---|---|---|---|---|---|---|---|
![]()  | 
                            ![]() CS209A  | 
                            ![]() Other  | 
                            ![]()  | 
                            ![]() Data Sheet  | 
                            ![]() Negotiable  | 
                            
                            	 | 
                      ||||||||||||||||||
| Image | Part No | Mfg | Description | ![]()  | 
                            Pricing (USD)  | 
                            Quantity | ||||||||||||||||||
![]()  | 
                            ![]() CS20  | 
                            ![]() Other  | 
                            ![]()  | 
                            ![]() Data Sheet  | 
                            ![]() Negotiable  | 
                            
                            	 | 
                      ||||||||||||||||||
![]()  | 
                            ![]() CS20 19.440MABJTR  | 
                            ![]()  | 
                            ![]() CRYSTAL 19.4400 MHZ 18PF SMD  | 
                            ![]() Data Sheet  | 
                            ![]() Negotiable  | 
                            
                            	 | 
                      ||||||||||||||||||
![]()  | 
                            ![]() CS20 19.440MABJ-UT  | 
                            ![]()  | 
                            ![]() CRYSTAL 19.4400 MHZ 18PF SMD  | 
                            ![]() Data Sheet  | 
                            ![]() 
  | 
                            
                            	 | 
                      ||||||||||||||||||
![]()  | 
                            ![]() CS2000CP-CZZ  | 
                            ![]() Cirrus Logic  | 
                            ![]() Clock Synthesizer / Jitter Cleaner IC Gen Purpose PLL Clock Synth / Multi  | 
                            ![]() Data Sheet  | 
                            ![]() 
  | 
                            
                            	 | 
                      ||||||||||||||||||
![]()  | 
                            ![]() CS2000CP-CZZR  | 
                            ![]() Cirrus Logic  | 
                            ![]() Phase Locked Loops (PLL) IC General Purpose PLL Crystal  | 
                            ![]() Data Sheet  | 
                            ![]() 
  | 
                            
                            	 | 
                      ||||||||||||||||||
![]()  | 
                            ![]() CS2000CP-DZZ  | 
                            ![]() Cirrus Logic  | 
                            ![]() Clock Synthesizer / Jitter Cleaner IC General Purpose PLL Crystal  | 
                            ![]() Data Sheet  | 
                            ![]() 
  | 
                            
                            	 | 
                      ||||||||||||||||||
 (China (Mainland)) 
                         
                        
                                    









