Product Summary
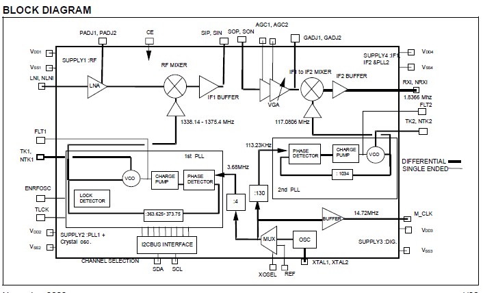
The STA413A is a rf front-end for digital radio. The STA413A is a fully integrated high flexibility MPEG Layer III Audio Decoder, capable of decoding Layer III compressed elementary streams, as specified in MPEG 1 and MPEG 2 ISO standards. The device decodes also elementary streams compressed by using low sampling rates, as specified by MPEG 2.5.
Parametrics
STA413A absolute maximum ratings: (1)Power Supply: -0.3 to 4 V; (2)Voltage on Input pins: -0.3 to VDD +0.3 V; (3)Voltage on output pins: -0.3 to VDD +0.3 V; (4) Storage Temperature: -40 to +150 °C; (5) Operative ambient temp: -20 to +85 °C.
Features
STA413A features: (1)IF input carrier frequency: f = 1.84 MHz; (2)Single internal 6 bit A/D converter; (3)QPSK demodulation; (4)Input symbol frequency: Fs = 1.84 Msymbols/s; (5)Digital Nyquist root filter.
Diagrams

| Image | Part No | Mfg | Description | ![]()  | 
                            Pricing (USD)  | 
                            Quantity | ||||
|---|---|---|---|---|---|---|---|---|---|---|
![]()  | 
                            ![]() STA413A  | 
                            ![]() Other  | 
                            ![]()  | 
                            ![]() Data Sheet  | 
                            ![]() Negotiable  | 
                            
                            	 | 
                      ||||
| Image | Part No | Mfg | Description | ![]()  | 
                            Pricing (USD)  | 
                            Quantity | ||||
![]()  | 
                            ![]() STA400A  | 
                            ![]() Other  | 
                            ![]()  | 
                            ![]() Data Sheet  | 
                            ![]() Negotiable  | 
                            
                            	 | 
                      ||||
![]()  | 
                            ![]() STA401A  | 
                            ![]() Other  | 
                            ![]()  | 
                            ![]() Data Sheet  | 
                            ![]() Negotiable  | 
                            
                            	 | 
                      ||||
![]()  | 
                            ![]() STA402A  | 
                            ![]() Other  | 
                            ![]()  | 
                            ![]() Data Sheet  | 
                            ![]() Negotiable  | 
                            
                            	 | 
                      ||||
![]()  | 
                            ![]() STA403A  | 
                            ![]() Other  | 
                            ![]()  | 
                            ![]() Data Sheet  | 
                            ![]() Negotiable  | 
                            
                            	 | 
                      ||||
![]()  | 
                            ![]() STA404A  | 
                            ![]() Other  | 
                            ![]()  | 
                            ![]() Data Sheet  | 
                            ![]() Negotiable  | 
                            
                            	 | 
                      ||||
![]()  | 
                            ![]() STA406A  | 
                            ![]() Other  | 
                            ![]()  | 
                            ![]() Data Sheet  | 
                            ![]() Negotiable  | 
                            
                            	 | 
                      ||||
 (China (Mainland)) 
                         
                        
                                    







