Product Summary
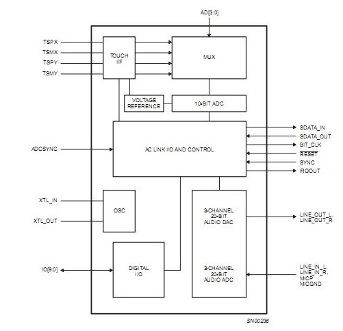
The UCB1400BE,128 E is a stereo audio codec equipped with touch screen and power management interfaces. It integrates an AC ’97 Rev. 2.1 interface for communication to an AC link host controller such as the Intel Xscale processor.
Parametrics
UCB1400BE absolute maximum ratings: (1)Supply voltage:-0.5V to 4V; (2)Storage temperature:-65℃ to +125℃; (3)Operating ambient temperature:-40℃ to +85℃; (4)Electrostatic handling voltage:-1500V to +1500V.
Features
UCB1400BE,128 features: (1)48-pin LQFP surface mount package and low external component count for minimal PCB space requirement; (2)Integrated AC ’97 Rev. 2.1 interface; (3)20-bit stereo audio codec supporting programmable sample rates, and input/output gain control; (4)4-wire resistive touch screen interface circuit supporting position, pressure and plate resistance measurements; (5)10-bit successive approximation ADC with internal track-and-hold circuit and analog multiplexer for touch screen readout and monitoring of four external high voltage (7.5 V) sources; (6)Ten general purpose input/output pins; (7)3.3 V supply voltage and built-in power saving modes for portable and battery powered applications.
Diagrams

| Image | Part No | Mfg | Description | ![]() |
Pricing (USD) |
Quantity | ||||
|---|---|---|---|---|---|---|---|---|---|---|
![]() |
![]() UCB1400BE,128 |
![]() NXP Semiconductors |
![]() Audio CODECs AUDIO CODEC WITH TOUCHSCREEN |
![]() Data Sheet |
![]() Negotiable |
|
||||
| Image | Part No | Mfg | Description | ![]() |
Pricing (USD) |
Quantity | ||||
![]() |
![]() UCB1100 |
![]() Other |
![]() |
![]() Data Sheet |
![]() Negotiable |
|
||||
![]() |
![]() UCB1200 |
![]() Other |
![]() |
![]() Data Sheet |
![]() Negotiable |
|
||||
![]() |
![]() UCB1300 |
![]() Other |
![]() |
![]() Data Sheet |
![]() Negotiable |
|
||||
![]() |
![]() UCB1400 |
![]() Other |
![]() |
![]() Data Sheet |
![]() Negotiable |
|
||||
![]() |
![]() UCB1400BE,128 |
![]() NXP Semiconductors |
![]() Audio CODECs AUDIO CODEC WITH TOUCHSCREEN |
![]() Data Sheet |
![]() Negotiable |
|
||||
![]() |
![]() UCB1400BE,151 |
![]() NXP Semiconductors |
![]() Audio CODECs AUDIO CODEC |
![]() Data Sheet |
![]() Negotiable |
|
||||
(China (Mainland))










