Product Summary
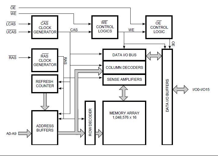
The IS42S16320B is a dynamic ram with edo page mode. The IS42S16320B is a high-performance CMOS Dynamic Random Access Memories. These devices offer an accelerated cycle access called EDO Page Mode. EDO Page Mode allows 1,024 random accesses within a single row with access cycle time as short as 20 ns per 16-bit word. The Byte Write control, of upper and lower byte, makes the IS42S16320B ideal for use in 16-bit and 32-bit wide data bus systems.
Parametrics
IS42S16320B absolute maximum ratings: (1)Voltage on Any Pin Relative to GND: –1.0 to +7.0 V; (2) Supply Voltage: 5V –1.0 to +7.0 V; (3)IOUT Output Current: 50 mA; (4)Power Dissipation: 1 W; (5)Commercial Operation Temperature: 0 to +70 °C; (6)Industrial Operationg Temperature: -40 to +85 °C; (7)Storage Temperature: –55 to +125 °C.
Features
IS42S16320B features: (1)TTL compatible inputs and outputs; tristate I/O; (2)Refresh Interval; (3)JEDEC standard pinout; (4)Single power supply; (5)Byte Write and Byte Read operation via two CAS; (6)Industrail Temperature Range -40°C to 85°C.
Diagrams

| Image | Part No | Mfg | Description | ![]() |
Pricing (USD) |
Quantity | ||||||||||||
|---|---|---|---|---|---|---|---|---|---|---|---|---|---|---|---|---|---|---|
![]() |
![]() IS42S16320B-6TL |
![]() ISSI |
![]() DRAM 512M (32Mx16) 166MHz SDRAM, 3.3v |
![]() Data Sheet |
![]()
|
|
||||||||||||
![]() |
![]() IS42S16320B-75ETL |
![]() ISSI |
![]() DRAM 512M (32Mx16) 133MHz SDRAM, 3.3v |
![]() Data Sheet |
![]()
|
|
||||||||||||
![]() |
![]() IS42S16320B-75ETLI-TR |
![]() ISSI |
![]() DRAM 512M (32Mx16) 133MHz SDRAM, 3.3v |
![]() Data Sheet |
![]()
|
|
||||||||||||
![]() |
![]() IS42S16320B-75ETL-TR |
![]() ISSI |
![]() DRAM 512M (32Mx16) 133MHz SDRAM, 3.3v |
![]() Data Sheet |
![]()
|
|
||||||||||||
![]() |
![]() IS42S16320B-7BL |
![]() ISSI |
![]() DRAM 512M (32Mx16) 143MHz SDRAM, 3.3v |
![]() Data Sheet |
![]()
|
|
||||||||||||
![]() |
![]() IS42S16320B-7TLI-TR |
![]() ISSI |
![]() DRAM 512M (32Mx16) 143MHz SDRAM, 3.3v |
![]() Data Sheet |
![]()
|
|
||||||||||||
![]() |
![]() IS42S16320B-7TL-TR |
![]() ISSI |
![]() DRAM 512M (32Mx16) 143MHz SDRAM, 3.3v |
![]() Data Sheet |
![]()
|
|
||||||||||||
![]() |
![]() IS42S16320B-7TL |
![]() ISSI |
![]() DRAM 512M (32Mx16) 143MHz SDRAM, 3.3v |
![]() Data Sheet |
![]()
|
|
||||||||||||
(China (Mainland))










