Product Summary
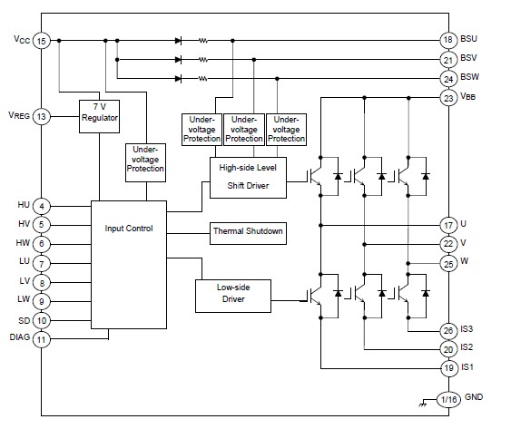
The TPD4123AK is a DC brush less motor driver using high voltage PWM control. It is fabricated by high voltage SOI process. The TPD4123AK is three-shunt resistor circuit for current sensing. It contains level shift high-side driver, low-side driver, IGBT outputs, FRDs and protective functions for under voltage protection circuits and thermal shutdown circuit. The TPD4123AK is easy to control a DC brush less motor by just putting logic inputs from a MPU or motor controller to the TPD4123AK.
Parametrics
TPD4123AK absolute maximum ratings: (1)Power supply voltage VBB: 500 V; (2)Power supply voltage VCC: 18 V; (3)Output current (DC)IOUT: 1 A; (4)Output current (pulse)IOUTp: 2 A; (5)Input voltage VIN: -0.5 to 7 V; (6)VREG current IREG: 50 mA; (7)Power dissipation (Tc = 25℃)PC: 23 W; (8)Operating temperature Tjopr: -40 to 135 ℃; (9)Junction temperature Tj: 150 ℃; (10)Storage temperature Tstg: -55 to 150 ℃.
Features
TPD4123AK features: (1)High voltage power side and low voltage signal side terminal are separated.; (2)It is the best for current sensing in three shunt resistance.; (3)Bootstrap circuit gives simple high-side supply.; (4)Bootstrap diodes are built in.; (5)A dead time can be set as a minimum of 1.4μs, and it is the best for a Sine-wave from drive.; (6)3-phase bridge output using IGBTs.; (7)FRDs are built in.; (8)Included under voltage protection and thermal shutdown.; (9)The regulator of 7V (typ.)is built in.; (10)Package: 26-pin DIP.
Diagrams

| Image | Part No | Mfg | Description | ![]() |
Pricing (USD) |
Quantity | ||||
|---|---|---|---|---|---|---|---|---|---|---|
![]() |
![]() TPD4123AK(Q) |
![]() |
![]() IC SGL CHIP INV 500V 1A 26-DIP |
![]() Data Sheet |
![]() Negotiable |
|
||||
| Image | Part No | Mfg | Description | ![]() |
Pricing (USD) |
Quantity | ||||
![]() |
![]() TPD4005K |
![]() Other |
![]() |
![]() Data Sheet |
![]() Negotiable |
|
||||
![]() |
![]() TPD4008K |
![]() Other |
![]() |
![]() Data Sheet |
![]() Negotiable |
|
||||
![]() |
![]() TPD4104AK(LB2,Q) |
![]() Toshiba |
![]() Motor / Motion / Ignition Controllers & Drivers Intelligent Power Module |
![]() Data Sheet |
![]() Negotiable |
|
||||
![]() |
![]() TPD4104K(LB2,Q) |
![]() Toshiba |
![]() Motor / Motion / Ignition Controllers & Drivers Intelligent Power Module |
![]() Data Sheet |
![]() Negotiable |
|
||||
![]() |
![]() TPD4105AK |
![]() Other |
![]() |
![]() Data Sheet |
![]() Negotiable |
|
||||
![]() |
![]() TPD4105K |
![]() Other |
![]() |
![]() Data Sheet |
![]() Negotiable |
|
||||
(China (Mainland))









