Product Summary
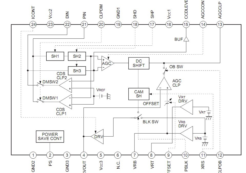
                                                  	The CXD2006 is a digital CCD camera head amplifier. This IC rovides the following functions: correlated double ampling, AGC for the CCD signal, A/D sample and old, blanking, A/D reference voltage, and an output river.
                                                  
Parametrics
CXD2006 absolute maximum ratings: (1)Supply voltage VCC: 11 V; (2)Operating temperature Topr: –20 to +75 ℃; (3)Storage temperature Tstg: –65 to +150 ℃; (4)Allowable power dissipation PD: 417 mW; (5)Supply voltage VCC: 3.0 to 3.6 V.
Features
CXD2006 features: (1)High sensitivity made possible by a high-gain AGC amplifier; (2)Blanking function provided for the purpose of calibrating the CCD output signal black level; (3)Regulator output pin provided for A/D converter reference voltage; (4)Built-in sample-and-hold circuits for camera signals required by external A/D converters.
Diagrams

![]()  | 
                            ![]() CXD2018AQ  | 
                            ![]() Other  | 
                            ![]()  | 
                            ![]() Data Sheet  | 
                            ![]() Negotiable  | 
                            
                            	 | 
                      ||||
![]()  | 
                            ![]() CXD2027Q  | 
                            ![]() Other  | 
                            ![]()  | 
                            ![]() Data Sheet  | 
                            ![]() Negotiable  | 
                            
                            	 | 
                      ||||
![]()  | 
                            ![]() CXD2027R  | 
                            ![]() Other  | 
                            ![]()  | 
                            ![]() Data Sheet  | 
                            ![]() Negotiable  | 
                            
                            	 | 
                      ||||
![]()  | 
                            ![]() CXD2043Q  | 
                            ![]() Other  | 
                            ![]()  | 
                            ![]() Data Sheet  | 
                            ![]() Negotiable  | 
                            
                            	 | 
                      ||||
![]()  | 
                            ![]() CXD2044Q  | 
                            ![]() Other  | 
                            ![]()  | 
                            ![]() Data Sheet  | 
                            ![]() Negotiable  | 
                            
                            	 | 
                      ||||
![]()  | 
                            ![]() CXD2053AM  | 
                            ![]() Other  | 
                            ![]()  | 
                            ![]() Data Sheet  | 
                            ![]() Negotiable  | 
                            
                            	 | 
                      ||||
 (China (Mainland)) 
                         
                        
                                    






