Product Summary
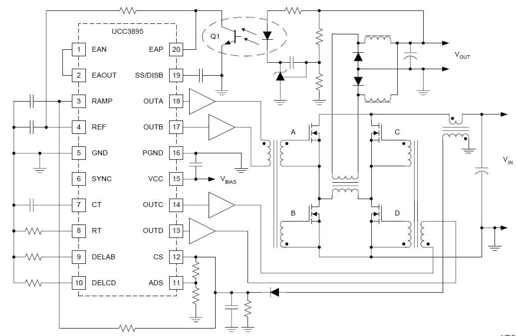
The UCC3895DWR is a phase shift PWM controller that implements control of a full-bridge power stage by phase shifting the switching of one half-bridge with respect to the other. The UCC3895DWR allows constant frequency pulse-width modulation in conjunction with resonant zero-voltage switching to provide high efficiency at high frequencies. The part can be used either as a voltage mode or current mode controller. The UCC3895DWR improves on that controller family with additional features such as enhanced control logic, adaptive delay set, and shutdown capability. Since it is built in BCDMOS, it operates with dramatically less supply current than it’s bipolar counterparts. The UCC3895DWR can operate with a maximum clock frequency of 1MHz.
Parametrics
UCC3895DWR absolute maximum ratings: (1)Supply Voltage (IDD < 10mA): 17V; (2)Supply Current: 30mA; (3)REF current: 15mA; (4)OUT Current: 100mA; (5)Analog inputs(EAP, EAN, EAOUT, RAMP, SYNC, ADS, CS, SS/DISB): -0.3V to REF+0.3V; (6)Power Dissipation at TA = +25℃ (N Package): 1W; (7)Power Dissipation at TA = +25℃ (D Package): 650mW; (8)Storage Temperature: -65℃ to +150℃; (9)Junction Temperature: -55℃ to +125℃; (10)Lead Temperature (soldering, 10 sec): +300℃.
Features
UCC3895DWR features: (1)Programmable Output Turn-on Delay; (2)Adaptive Delay Set; (3)Bidirectional Oscillator Synchronization; (4)Capability for Voltage Mode or Current Mode Control; (5)Programmable Soft Start/Soft Stop and Chip Disable via a Single Pin; (6)0% to 100% Duty Cycle Control; (7)7MHz Error Amplifier; (8)Operation to 1MHz; (9)Low Active Current Consumption (5mA Typical @ 500kHz); (10)Very Low Current Consumption During Undervoltage Lock-out (150μA typical).
Diagrams

![]() |
![]() UCC3305 |
![]() Other |
![]() |
![]() Data Sheet |
![]() Negotiable |
|
||||||||||||
![]() |
![]() UCC3305DW |
![]() Texas Instruments |
![]() Other Power Management HID LAMP CONTROLLER |
![]() Data Sheet |
![]()
|
|
||||||||||||
![]() |
![]() UCC3305DWG4 |
![]() Texas Instruments |
![]() Other Power Management HID LAMP CONTROLLER |
![]() Data Sheet |
![]()
|
|
||||||||||||
![]() |
![]() UCC3305DWTR |
![]() Texas Instruments |
![]() EL/CCFL Inverters & Accessories HID LAMP CONTROLLER |
![]() Data Sheet |
![]() Negotiable |
|
||||||||||||
![]() |
![]() UCC3305DWTRG4 |
![]() Texas Instruments |
![]() EL/CCFL Inverters & Accessories HID LAMP CONTROLLER |
![]() Data Sheet |
![]() Negotiable |
|
||||||||||||
![]() |
![]() UCC3305N |
![]() Texas Instruments |
![]() Other Power Management HID LAMP CONTROLLER |
![]() Data Sheet |
![]()
|
|
||||||||||||
(China (Mainland))









