Product Summary
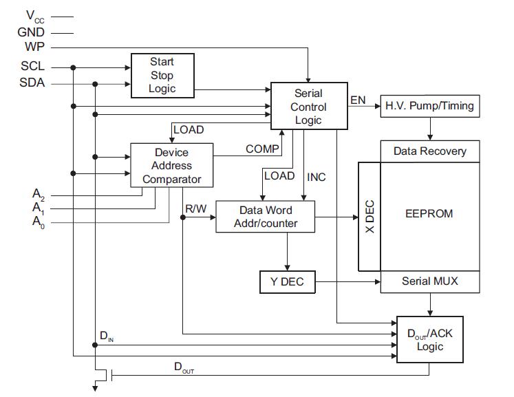
The AT24C512C-SSHD-T is a serial EEPROM, and provides 524,288 bits of Serial Electrically Erasable and Programmable Read-Only Memory (EEPROM) organized as 65,536 words of eight bits each. The cascadable feature of the AT24C512C-SSHD-T allows up to eight devices to share a common 2-wire bus. The device is optimized for use in many industrial and commercial applications where low-power and low-voltage operation are essential. The AT24C512C-SSHD-T is available in space-saving 8-lead JEDEC SOIC, 8-lead EIAJ SOIC, 8-lead TSSOP, 8-pad UDFN, and 8-ball VFBGA packages. In addition, the entire family is available in 1.7V (1.7V to 3.6V) and 2.5V (2.5V to 5.5V) versions.
Parametrics
AT24C512C-SSHD-T absolute maximum ratings (1)Operating Temperature: –55°C to +125°C; (2)Storage Temperature: –65°C to +150°C; (3)Voltage on any pin with respect to ground: –1.0V to +7.0V; (4)Maximum Operating Voltage: 6.25V; (5)DC Output Current: 5.0mA.
Features
AT24C512C-SSHD-T features: (1)Low-voltage and standard-voltage operation; (2)Internally organized as 65,536 x 8; (3)2-wire serial interface; (4)Schmitt Triggers, filtered inputs for noise suppression; (5)Bidirectional data transfer protocol; (6)400kHz (1.7V) and 1MHz (2.5V, 5.5V) compatibility; (7)Write Protect pin for hardware data protection; (8)128-byte page write mode; (9)Random and sequential read modes; (10)Self-timed write cycle (5ms max); (11)High reliability; (12)Green package options (Pb/Halide-free/RoHS Compliant); (13)Die sale options: wafer form and tape and reel available.
Diagrams

| Image | Part No | Mfg | Description | ![]() |
Pricing (USD) |
Quantity | ||||||||||||
|---|---|---|---|---|---|---|---|---|---|---|---|---|---|---|---|---|---|---|
![]() |
![]() AT24C512C-SSHD-T |
![]() Atmel |
![]() EEPROM SERIAL EEPROM 512K (64K X 8) 2WIRE 2.5V |
![]() Data Sheet |
![]()
|
|
||||||||||||
| Image | Part No | Mfg | Description | ![]() |
Pricing (USD) |
Quantity | ||||||||||||
![]() |
![]() AT24C |
![]() Other |
![]() |
![]() Data Sheet |
![]() Negotiable |
|
||||||||||||
![]() |
![]() AT24C01 |
![]() Other |
![]() |
![]() Data Sheet |
![]() Negotiable |
|
||||||||||||
![]() |
![]() AT24C01-10PC |
![]() Atmel |
![]() IC SEEPROM 1K 8DIP |
![]() Data Sheet |
![]() Negotiable |
|
||||||||||||
![]() |
![]() AT24C01-10PC-1.8 |
![]() Atmel |
![]() IC SEEPROM 1K 1.8V 8DIP |
![]() Data Sheet |
![]() Negotiable |
|
||||||||||||
![]() |
![]() AT24C01-10PC-2.5 |
![]() Atmel |
![]() IC SEEPROM 1K 2.5V 8DIP |
![]() Data Sheet |
![]() Negotiable |
|
||||||||||||
![]() |
![]() AT24C01-10PC-2.7 |
![]() Atmel |
![]() IC SEEPROM 1K 2.7V 8DIP |
![]() Data Sheet |
![]() Negotiable |
|
||||||||||||
(China (Mainland))











