Product Summary
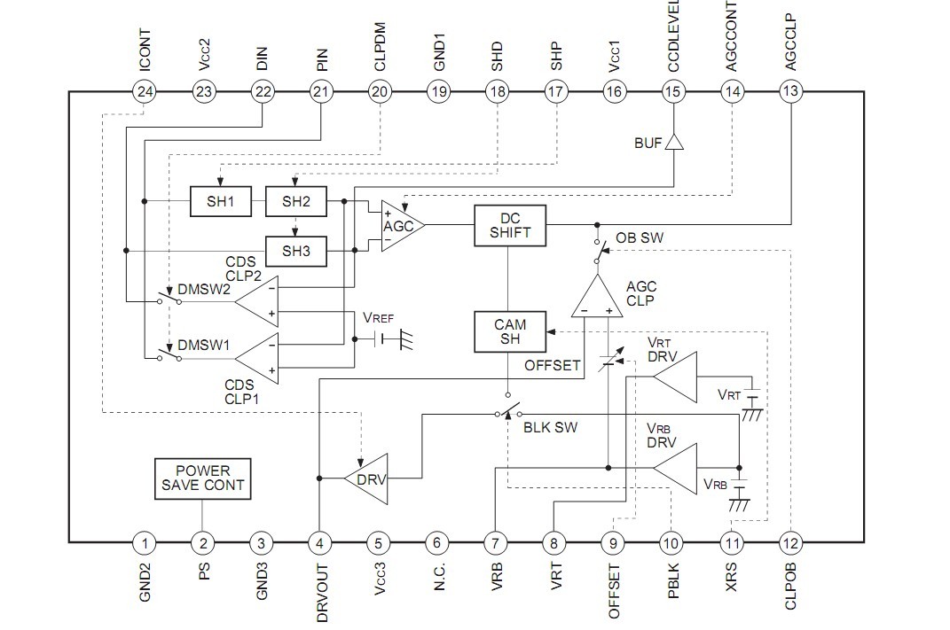
                                                  	The CXA2096N+ICX405 is a digital CCD camera head amplifier. The CXA2096N+ICX405 provides the following functions: correlated double sampling, AGC for the CCD signal, A/D sample and hold, blanking, A/D reference voltage, and an output driver.
                                                  
Parametrics
CXA2096N+ICX405 absolute maximum ratings: (1)Supply voltage VCC: 11 V; (2)Operating temperature Topr: –20 to +75 °C; (3)Storage temperature Tstg: –65 to +150 °C; (4)Allowable power dissipation PD: 417 mW; (5)Supply voltage VCC1, 2, 3 3.0 to 3.6 V.
Features
CXA2096N+ICX405 features: (1)High sensitivity made possible by a high-gain AGC amplifier; (2)Blanking function provided for the purpose of calibrating the CCD output signal black level; (3)Regulator output pin provided for A/D converter reference voltage; (4)Built-in sample-and-hold circuits for camera signals required by external A/D converters.
Diagrams

![]()  | 
                            ![]() CXA20  | 
                            ![]() Other  | 
                            ![]()  | 
                            ![]() Data Sheet  | 
                            ![]() Negotiable  | 
                            
                            	 | 
                      ||||||||||||
![]()  | 
                            ![]() CXA2000Q  | 
                            ![]() Other  | 
                            ![]()  | 
                            ![]() Data Sheet  | 
                            ![]() Negotiable  | 
                            
                            	 | 
                      ||||||||||||
![]()  | 
                            ![]() CXA2002R  | 
                            ![]() Other  | 
                            ![]()  | 
                            ![]() Data Sheet  | 
                            ![]() Negotiable  | 
                            
                            	 | 
                      ||||||||||||
![]()  | 
                            ![]() CXA2006Q  | 
                            ![]() Other  | 
                            ![]()  | 
                            ![]() Data Sheet  | 
                            ![]() Negotiable  | 
                            
                            	 | 
                      ||||||||||||
![]()  | 
                            ![]() CXA2011-0000-000P00F00E8  | 
                            ![]() Cree, Inc.  | 
                            ![]() High Power LEDs - White White 680lm XLamp CXA LED  | 
                            ![]() Data Sheet  | 
                            ![]() 
  | 
                            
                            	 | 
                      ||||||||||||
![]()  | 
                            ![]() CXA2011-0000-000P00F027F  | 
                            ![]() Cree, Inc.  | 
                            ![]() High Power LEDs - White White 680lm XLamp CXA LED  | 
                            ![]() Data Sheet  | 
                            ![]() 
  | 
                            
                            	 | 
                      ||||||||||||
 (China (Mainland)) 
                         
                        
                                    







