Product Summary
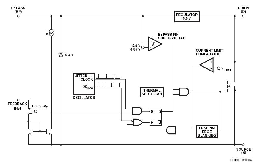
The LNK304DN-TL is a Lowest Component Count, Energy-Efficient Off-Line Switcher IC. It is designed to replace all linear and capacitor-fed (cap dropper) non-isolated power supplies in the under 360mA output current range at equal system cost while offering much higher performance and energy efficiency. The applications of the LNK304DN-TL include Appliances and timers, LED drivers and industrial controls.
Parametrics
LNK304DN-TL absolute maximum ratings: (1)DRAIN Voltage: -0.3V to 700V; (2)Peak DRAIN Current: 400mA; (3)FEEDBACK Voltage: -0.3V to 9V; (4)FEEDBACK Current: 100mA; (5)BYPASS Voltage: -0.3V to 9V; (6)Storage Temperature: -65℃ to 150℃; (7)Operating Junction Temperature: -40℃ to 150℃; (8)Lead Temperature: 260℃.
Features
LNK304DN-TL features: (1)Lowest cost and component count buck converter solution; (2)Fully integrated auto-restart for short-circuit and open loop fault protection-saves external component costs; (3)LNK302 uses a simplified controller without auto-restart for very low system cost; (4)66 kHz operation with accurate current limit-allows low cost off-the-shelf 1mH inductor for up to 120mA output current; (5)Tight tolerances and negligible temperature variation; (6)High breakdown voltage of 700V provides excellent input surge withstand; (7)Frequency jittering dramatically reduces EMI (~10dB) minimizes EMI filter cost; (8)High thermal shutdown temperature (+135℃ minimum).
Diagrams

| Image | Part No | Mfg | Description | ![]()  | 
                            Pricing (USD)  | 
                            Quantity | ||||||||||||
|---|---|---|---|---|---|---|---|---|---|---|---|---|---|---|---|---|---|---|
![]()  | 
                            ![]() LNK304DN-TL  | 
                            ![]() Power Integrations  | 
                            ![]() AC/DC Switching Converters 120 mA (MDCM) 170 mA (CCM)  | 
                            ![]() Data Sheet  | 
                            ![]() 
  | 
                            
                            	 | 
                      ||||||||||||
| Image | Part No | Mfg | Description | ![]()  | 
                            Pricing (USD)  | 
                            Quantity | ||||||||||||
![]()  | 
                            ![]() LNK302DG  | 
                            ![]() Power Integrations  | 
                            ![]() AC/DC Switching Converters 63 mA (MDCM) 80 mA (CCM)  | 
                            ![]() Data Sheet  | 
                            ![]() 
  | 
                            
                            	 | 
                      ||||||||||||
![]()  | 
                            ![]() LNK302DG-TL  | 
                            ![]() Power Integrations  | 
                            ![]() AC/DC Switching Converters 63 mA (MDCM) 80 mA (CCM)  | 
                            ![]() Data Sheet  | 
                            ![]() 
  | 
                            
                            	 | 
                      ||||||||||||
![]()  | 
                            ![]() LNK302DN  | 
                            ![]() Power Integrations  | 
                            ![]() AC/DC Switching Converters 63 mA (MDCM) 80 mA (CCM)  | 
                            ![]() Data Sheet  | 
                            ![]() 
  | 
                            
                            	 | 
                      ||||||||||||
![]()  | 
                            ![]() LNK302DN-TL  | 
                            ![]() Power Integrations  | 
                            ![]() AC/DC Switching Converters 63 mA (MDCM) 80 mA (CCM)  | 
                            ![]() Data Sheet  | 
                            ![]() 
  | 
                            
                            	 | 
                      ||||||||||||
![]()  | 
                            ![]() LNK302G  | 
                            ![]()  | 
                            ![]() IC OFFLINE SWIT OCP 8SMD  | 
                            ![]() Data Sheet  | 
                            ![]() Negotiable  | 
                            
                            	 | 
                      ||||||||||||
![]()  | 
                            ![]() LNK302GN  | 
                            ![]() Power Integrations  | 
                            ![]() AC/DC Switching Converters 63mA MDCM 80mA CCM  | 
                            ![]() Data Sheet  | 
                            ![]() 
  | 
                            
                            	 | 
                      ||||||||||||
 (China (Mainland)) 
                         
                        
                                    








