Product Summary
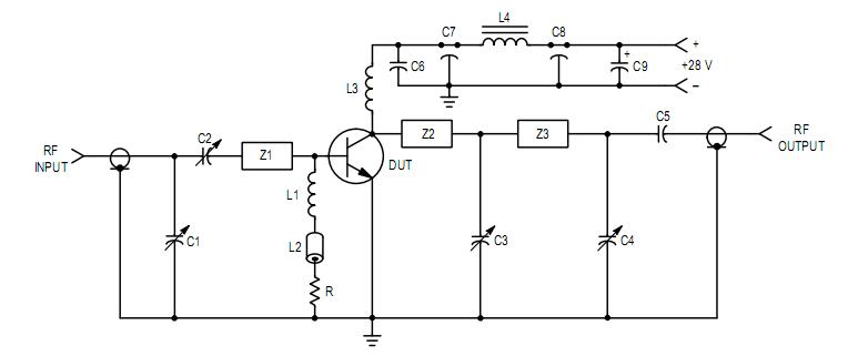
The MRF313A is an NPN Silicon High-Frequency Transistor. It is designed for wideband amplifier, driver or oscillator applications in military, mobile, and aircraft radio
Parametrics
MRF313A absolute maximum ratings: (1)Collector–Emitter Voltage: 30Vdc; (2)Collector–Base Voltage: 40Vdc; (3)Emitter–Base Voltage: 3.0Vdc; (4)Collector Current — Continuous: 150mAdc; (5)Total Device Dissipation: TC = 25°C: 6.1W, Derate above 25°C: 35mW/°C; (6)Storage Temperature Range: –65 to +150°C.
Features
MRF313A features: (1)Specified 28 Volt, 400 MHz Characteristics: Output Power = 1.0 Watt, Power Gain = 15 dB Min, Efficiency = 45% Typ; (2)Emitter Ballast and Low Current Density for Improved MTBF; (3)Common Emitter for Improved Stability.
Diagrams

![]() |
![]() MRF3010 |
![]() Other |
![]() |
![]() Data Sheet |
![]() Negotiable |
|
||||
![]() |
![]() MRF3094 |
![]() Other |
![]() |
![]() Data Sheet |
![]() Negotiable |
|
||||
![]() |
![]() MRF3095 |
![]() Other |
![]() |
![]() Data Sheet |
![]() Negotiable |
|
||||
![]() |
![]() MRF3104 |
![]() Other |
![]() |
![]() Data Sheet |
![]() Negotiable |
|
||||
![]() |
![]() MRF3105 |
![]() Other |
![]() |
![]() Data Sheet |
![]() Negotiable |
|
||||
![]() |
![]() MRF3106 |
![]() Other |
![]() |
![]() Data Sheet |
![]() Negotiable |
|
||||
(China (Mainland))








