Product Summary
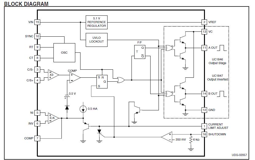
The UC3846N is a control IC. The UC3846N provides all of the necessary features to implement fixed frequency, current mode control schemes while maintaining a minimum external parts count. The superior performance of this technique can be measured in improved line regulation, enhanced load response characteristics, and a simpler, easier-to-design control loop. Topological advantages of the UC3846N include inherent pulse-by-pulse current limiting capability, automatic symmetry correction for push-pull converters, and the ability to parallelpower modules while maintaining equal current sharing.
Parametrics
UC3846N absolute maximum ratings: (1)Supply Voltage (Pin 15): +40V; (2)Collector Supply Voltage (Pin 13): +40V; (3)Output Current, Source or Sink (Pins 11, 14): 500mA; (4)Analog Inputs (Pins 3, 4, 5, 6, 16): -0.3V to +VIN; (5)Reference Output Current (Pin 2): -30mA; (6)Sync Output Current (Pin 10): -5mA; (7)Error Amplifier Output Current (Pin 7): -5mA; (8)Soft Start Sink Current (Pin 1): 50mA; (9)Oscillator Charging Current (Pin 9): 5mA; (10)Power Dissipation at TA=25℃: 1000mW; (11)Power Dissipation at TC=25℃: 2000mW; (12)Storage Temperature Range: -65 to +150℃; (13)Lead Temperature (soldering, 10 seconds): +300℃.
Features
UC3846N features: (1)Automatic Feed Forward Compensation; (2)Programmable Pulse-by-Pulse Current Limiting; (3)Automatic Symmetry Correction in Push-pull Configuration; (4)Enhanced Load Response Characteristics; (5)Parallel Operation Capability for Modular Power Systems; (6)Differential Current Sense Amplifier with Wide Common Mode Range; (7)Double Pulse Suppression; (8)500mA (Peak) Totem-pole Outputs; (9)±1% Bandgap Reference; (10)Under-voltage Lockout; (11)Soft Start Capability; (12)Shutdown Terminal; (13)500kHz Operation.
Diagrams

| Image | Part No | Mfg | Description | ![]() |
Pricing (USD) |
Quantity | ||||||||||||
|---|---|---|---|---|---|---|---|---|---|---|---|---|---|---|---|---|---|---|
![]() |
![]() UC3846NG4 |
![]() Texas Instruments |
![]() Current Mode PWM Controllers Current-Mode PWM Controller |
![]() Data Sheet |
![]()
|
|
||||||||||||
![]() |
![]() UC3846N |
![]() Texas Instruments |
![]() Current Mode PWM Controllers Current-Mode PWM Controller |
![]() Data Sheet |
![]()
|
|
||||||||||||
(China (Mainland))









